研究人员帮助提高免疫系统对流感的记忆

˂pclass="ce24-2ee1-3a53-e7cb description"˃˂pclass="9d13-3925-b9df-3a7e description"˃当人类或动物受到感染时,...

Researcher helps boost immune system memory against influenza

当人类或动物受到感染时,身体的免疫系统不仅试图清除感染,而且还试图建立起引起感染的病原体的记忆。所以,当病原体再次出现可能的再感染时,身体有一群记忆T细胞可以识别并摧毁它。这些T细胞是免疫记忆的关键部分,也是有效疫苗的重要组成部分。

现在,密苏里大学的研究人员离让T细胞大军变得更强大又近了一步。最近在Roy Blunt NextGen Precision Health大楼进行的一项研究中,研究人员发现,通过操纵参与清除肺部流感病毒的T细胞中的一个分子信号通路,可以提高免疫记忆的强度和寿命。

这一发现可能支持未来开发更有效的疫苗和治疗方法,以对抗流感和其他呼吸道感染,最终目标是增加人体的免疫记忆,从而预防和减轻感染和再感染的严重程度。

MU医学院的副教授Emma Teixeiro和Mark A. Daniels领导了这项研究,该研究涉及独特的流感感染小鼠模型。

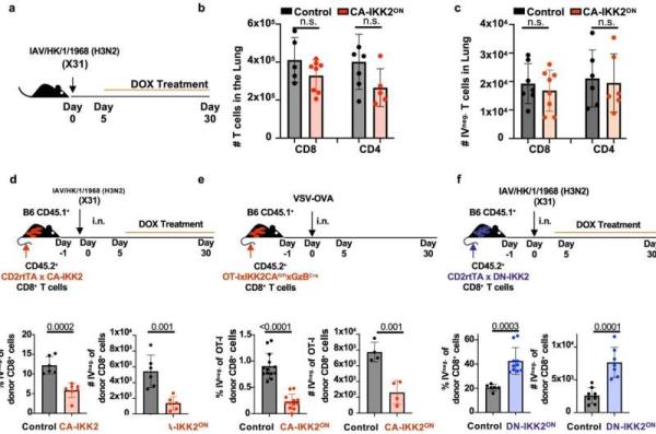
“像我这样的免疫学家一直想知道为什么流感感染后肺部的T细胞消失得如此之快,”特谢罗说。“这项研究可以通过增加抵抗感染的T细胞数量来帮助我们解决这个问题。在这项研究中,我们已经确定了新的方法来改善流感保护性免疫的产生和长期维持,这是通过操纵被称为IKK2/NFkB信号通路的分子靶标。”

Teixeiro补充说,T细胞可以识别部分不会变异的病毒,因此,如果研究人员能够更好地了解如何增强T细胞并延长它们适当发挥作用的时间框架,那么人体的免疫系统最终将更适合对抗感染并减轻严重程度。

虽然流感病毒是这项特殊研究的重点,但获得调节组织记忆的潜在分子机制和信号通路的知识有助于改善癌症、自身免疫或其他呼吸道感染患者的治疗方法。

Teixeiro说:“通过揭示这些T细胞的生化和分子秘密,我们可以为其他致力于优化疫苗策略的科学家提供有价值的信息。”“好消息是,已经有临床治疗方法针对我们发现的这种特殊途径,所以这项研究是朝着正确方向迈出的一大步,但我们还有很长的路要走。”

“IKK2/NFkB信号控制流感感染期间肺驻留CD8+ T细胞记忆”最近发表在《自然通讯》上。该研究的共同作者包括Curtis J. Pritzl, Dezzarae Luera, Karin M. Knudson, Michael J. Quaney, Michael J. Calcutt和Mark A. Daniels。

更多信息:Curtis J. Pritzl等,IKK2/NFkB信号控制流感感染期间肺驻留CD8+ T细胞记忆,Nature Communications(2023)。DOI: 10.1038/s41467-023-40107-1由密苏里大学提供引文:研究人员帮助增强免疫系统对流感的记忆(2023年,9月11日)2023年9月11日检索自https://medicalxpress.com/news/2023-09-boost-immune-memory-influenza.html本文档受版权保护。除为私人学习或研究目的而进行的任何公平交易外,未经书面许可,不得转载任何部分。内容仅供参考之用。

本文来自作者[城杉]投稿,不代表文学号立场,如若转载,请注明出处:https://8ucq.com/wenxuehao/12042.html

(22)

文章推荐

发表回复

本站作者才能评论

评论列表(4条)

  • 城杉
    城杉 2025-09-26

    我是文学号的签约作者“城杉”!

  • 城杉
    城杉 2025-09-26

    希望本篇文章《研究人员帮助提高免疫系统对流感的记忆》能对你有所帮助!

  • 城杉
    城杉 2025-09-26

    本站[文学号]内容主要涵盖:文学号, 名著深析, 创作秘笈, 经典文脉, 诗词鉴赏, 作家故事, 每日文萃, 写作指南, 文本细读, 文学灯塔, 经典重释

  • 城杉
    城杉 2025-09-26

    本文概览:˂pclass="4354-f3fb-0815-b01f description"˃˂pclass="f3fb-0815-b01f-ce24 description"˃当人类或动物受到感染时,...

    联系我们

    邮件:文学号@sina.com

    工作时间:周一至周五,9:30-18:30,节假日休息

    关注我们